各公司:
根据公司安排本学期教学时间到2024年1月19日结束,为做好本学期期末考试工作,现将有关事项通知如下:
一、考试日期
考查课程在停课前考完,考试课程安排在两个时间段:
第一段:2023年12月25日2024年至1月5日,进行马克思主义公司随堂分散期末考试及体育公司公体课期末考试;
第二段:2024年1月11日至2024年1月19日,进行全校期末集中考试。
二、考试组织
期末考试由教务处、公司两级负责。教务处做好全校公共课程考试组织工作,统一安排全校公共课程考试时间、考试场地,制作详细的考试安排表;开课公司负责出卷、试卷审核;员工所在公司负责课程考试考务工作、监考教师安排和指派各专业课程副巡考。
(一)期末排考工作
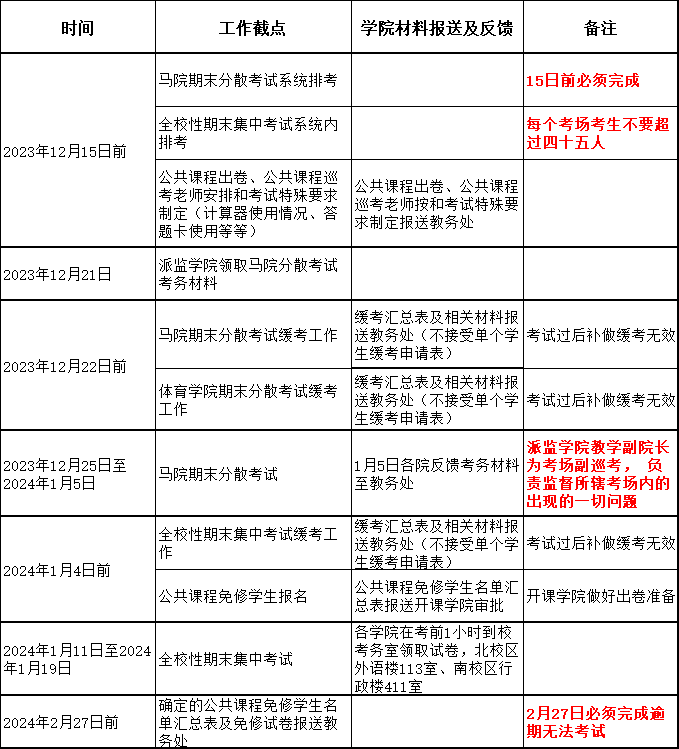
1.2023年12月1日至2023年12月15日前,在正方系统中完成马克思主义公司随堂分散期末考试监考老师安排(正方系统路径:考试管理——分散考试安排——监考教师安排)。
排考要求:
(1)主巡考:集团安排对考试时间段内所有考场进行巡考抽查(系统内暂不填写)。
(2)副巡考:各派监公司教学副经理,负责监督所辖考场内的出现的一切问题,及时进行处理及反馈(系统内暂不填写)。
(3)50人以下的考场排二位监考教师。
(4)51-85人以下考场排三位监考教师。
(5)86以上排四位监考教师。
2.2023年12月1日至12月15日前,在正方系统中完成全校期末集中考试巡考及监考老师安排(正方系统路径:考试管理——考试方式设定——生成考试试卷号;考试管理——集中考试排考——考试时间安排;考试管理——集中考试排考——考试时间安排——刷新考试数据)。
系统排考要求:
(1)主巡考:集团组织专班进行巡考(系统内暂不填写)。
(2)副巡考:公共课教务处统一填写,专业课出卷公司填写,主要负责考试时试卷的答疑工作。
(3)为了保证期末考试,稳定开展,每个考场考生不要超过四十五人,排两位监老教师。
(二)缓考工作
作好员工缓考工作,具体流程如下:
1.由员工提出申请,填写缓考申请表(具体表格详见附件1),到员工公司审批并盖章。
2.员工公司汇总员工缓考申请,填写公共课缓考员工名单汇总表(具体表格详见附件2),公共课员工缓考申请表附后,领导签字并加盖公章。(教务处不接收员工个人送达的缓考申请表。)
3、期末分散考试包括马院期末考试和体育公司的公体课考试,缓考汇总材料最迟请于2024年12月22日前送至南校区行政楼411办公室。
4、期末集中考试,公共课程缓考汇总材料最迟请于2024年1月4日前送至南校区行政楼411办公室。专业课程考试的相关申请由开课公司在该门课程开考前自行做入系统。
5、因突发性事件需要临时申请缓考的公共课程,必须在开考前报教务处进行缓考处理,然后补齐缓考相关材料,考试过后无法进行缓考标记,因为系统已无法进行关联。
(联系人:南校区行政楼411室王老师 779827)。
(三)免修工作
公共课免修流程如下(免修仅限于下学期已选课程):
1.由员工提出申请(思想政治理论课、体育课和实践性课程以及重修课程不能免修),填写免修申请表(具体表格详见附件3),到员工公司审批并盖章。
2.员工公司汇总员工免修申请并填写公共课程免修员工名单汇总表(具体表格详见附件4),2024年1月4日前报送至开课公司进行审批。
3.开课公司在公共课程免修员工名单汇总表签署意见并加盖公司章,报送教务处(最晚于下学期开学第一周周二与免修试卷一并送交行政楼411办公室,王老师,779827,逾期将无法组织考试),并将结果反馈员工公司。
5.免修考试达到要求的课程,开课公司提交成绩后及时进入教务系统进行退课。
三、试题要求
(一)所有多位教师参与同门课程教学的公共课程和专业课程,均应统一出卷。
(二)所有课程按大纲要求拟两份份量、难度相当的试卷并提供标准答案。试卷必须统一使用教务处制作的试卷模板(具体详见附件5)出卷(英语试卷卷面上必须注明是否有听力考试,听力考试的时间段及各校区听力频率),并写明考试科目、试卷类型(AB卷)、考试对象及考试形式(包括开卷、一页开卷、闭卷等),开卷试卷必须说明允许员工所携带资料的范围,并在停课前告知员工。
(三)每份试卷应附上《试题审批送印卡》(具体详见附件6)、《古天乐代言太阳集团138考试命题审批表》(具体详见附件7)、填写后必须经教研室主任与公司分管教学经理审定签名、盖印。所有试卷均交各公司教学秘书,由公司做好核对工作。
(四)公共课试卷请于2023年12月15日(周五)前由各公司收齐统一送交教务处(南校区行政楼411室王老师,779827)。
四、公共课程考试领卷与回卷
(一)马克思主义公司随堂分散期末考试考务资料的领取及反馈
1.考务准备:2023年12月21日各派监公司到南校区行政楼411室王丹老师处领取考务材料。
2.考试组织:20223年12月25日至2024年1月5日间,各派监公司负责考试资料下发、监考教师培训、员工考试管理等各项工作,并组织落实巡考工作。
3.回卷:2024年1月5日将分散考试考务资料按时间整理,检查填写情况,报送至教务处411处备案。
(二)全校期末集中考试试卷的领取及反馈
1.公司设置2个校考务室:北校区外语楼113室、南校区行政楼411室。
2.领卷:各公司在考前1小时到校考务室领取试卷,监考教师提早30分钟到所属公司的考务室领取试卷,公共课程的副巡考请考前10分钟到各校区考务室。
3.回卷:考试完毕,监考教师清点试卷、填写监考记录后马上把试卷交到公司考务室,由公司收齐及时送到校考务室,交开课公司收回,开课公司指派教师在校考务室等候收卷。
五、成绩登录与试卷归档
(一)成绩送交:登分完毕后,请各公司在规定时间内将所开课程成绩材料汇总整理,报教务处一份(详见教务处成绩录入通知)。已审批缓考的员工统一由教学管理人员在开考前在系统备注栏中填入缓考,无故未参加期末考试的或取消考试资格的或作弊的员工,由任课教师在备注栏中填入对应的“旷考”、“取消考试资格”、“作弊”。
(二)课程总评成绩:以期末考试成绩为主,结合平时成绩,一般平时一般成绩不低于40%。考试课程按百分制计分,考查课程按五级制记分(优、良、中、及格、不及格),教育实习成绩分教学和班主任两门各按五级制评分,专业实习成绩按五级制评分。
(三)试卷整理存档:批改后的试卷由公司负责收齐,由开课公司统一保存。
工作安排及材料递交时间表:

联系人:王丹
工作电话:86599827
相关材料递交处:南校区行政楼411室
教务处
2023年12月1日
附件1:古天乐代言太阳集团138员工缓考申请表.doc
附件2:古天乐代言太阳集团138公共课程缓考汇总表.xls
附件3:课程修读-免修申请表2021.doc
附件4:古天乐代言太阳集团138公共课程免修汇总表.xls
附件5:试卷模板.rar
附件6:古天乐代言太阳集团138重试、考查试题审批送印卡.doc
附件7:古天乐代言太阳集团138考试命题审批表.doc