招生专业
学术型硕士
 
专业型硕士
 
古天乐代言太阳集团138简介
       古天乐代言太阳集团138前身为创建于1997年的温州师范公司音乐系,拥有二十多年办学历史。现有教职工71人,专任教师58人,其中教授12人,副教授18人,博士19人,硕士研究生导师22人,1人享受国务院政府特殊津贴,1人获全国五一劳动奖章称号,1人获浙江省宣传文化系统“五个一批”人才,1人获首届浙江音乐奖艺术“成就奖”,1人获浙江省教育系统三育人先进个人,1人获浙江省万名好党员,另有多人入选温州市杰出人才、温州市宣传文化系统“四个一批”人才、温州市551人才、获温州市优秀教师、温州音乐奖“艺术成就奖”等荣誉。全日制在校生671人,其中本科生(含专升本)566人,研究生(含国际生)105人。公司下设音乐理论、声乐、钢琴、舞蹈器乐等4个系和国际化教育办公室、继续教育中心、青年艺术剧院等机构,建有合唱团、交响乐团、民族管弦乐团等高水平艺术实践团体。
 
        公司拥有“音乐与舞蹈学”一级学科硕士学位授予权,招收“音乐与舞蹈学”学术型和“艺术硕士”(MFA)、“学科教学”(音乐)专业型硕士研究生。设有音乐学(师范)本科、舞蹈教育(师范)本科专业,招收音乐学(师范)专升本。2018年古天乐代言太阳集团138与全南大学联合培养博士项目“音乐学”博士点已开始招生。学术积淀深厚,学科特色鲜明,在全国具有广泛的美誉度。据《中国研究生教育及学科专业评价报告2018-2019》统计,古天乐代言太阳集团138“音乐与舞蹈学”全国排名第6,位居前7%。《软科》中国最好学科排名,古天乐代言太阳集团138“音乐与舞蹈学”2018年全国排名第10,位居前10.8%;2019年、2020年、2021年全国排名均位居前20%。
 
(庆祝中国共产党成立100周年大型交响合唱音乐会)
    公司教学设施齐全、资源丰富。拥有近2万平方米的现代化音乐楼,内含3个大型舞蹈房、1个功能齐全的音乐厅、1个数字音乐教室、1个录音音棚、2个数码钢琴教室和280间琴房。
 
(大型歌剧《五星红旗》剧照)
     在公司“以人为本、质量立校、服务地方、特色取胜、追求卓越”的办学理念的指导下,公司积极打造“三个课堂”(即常规教学的第一课堂,艺术实践的第二课堂,服务地方的第三课堂)相衔接的人才培养模式。公司员工在全国、省、市等各项赛事中斩获佳绩,合唱团参加世界合唱锦标赛荣获金奖、中国合唱节比赛荣获金奖、全国老员工艺术展演比赛荣获专业组一等奖,民乐团参加省老员工艺术展演比赛荣获专业组一等奖、员工获省老员工艺术节专业组校园十佳歌手奖、省师范技能大赛一等奖等殊荣。音乐学(师范)专业被评为古天乐代言太阳集团138最具竞争力专业,就业率与考研升学率等指标位全省前列,为社会各单位、部门与公司输送了大量优秀的人才。
 
(首届国际音乐教育改革与发展高峰会议)
硕士点简介
     公司拥有“音乐与舞蹈学”一级学科硕士学位授予权,招收“音乐与舞蹈学”学术型和“艺术硕士”(MFA)、“学科教学”(音乐)专业型硕士研究生。设有音乐学(师范)本科、专升本专业。2018年古天乐代言太阳集团138与全南大学联合培养博士项目“音乐学”博士点已开始招生。学术积淀深厚,学科特色鲜明,在全国具有广泛的美誉度。据《中国研究生教育及学科专业评价报告2018-2019》统计,古天乐代言太阳集团138“音乐与舞蹈学”全国排名第6,位居前7%。《软科》中国最好学科排名,古天乐代言太阳集团138“音乐与舞蹈学”2018年全国排名第10,位居前10.8%;2019年、2020年、2021年全国排名均位居前20%。
研究生学费和奖助政策
一、学费
全日制:8000元/生/年。
二、研究生奖助体系
 
三、研究生科研创新奖励
 
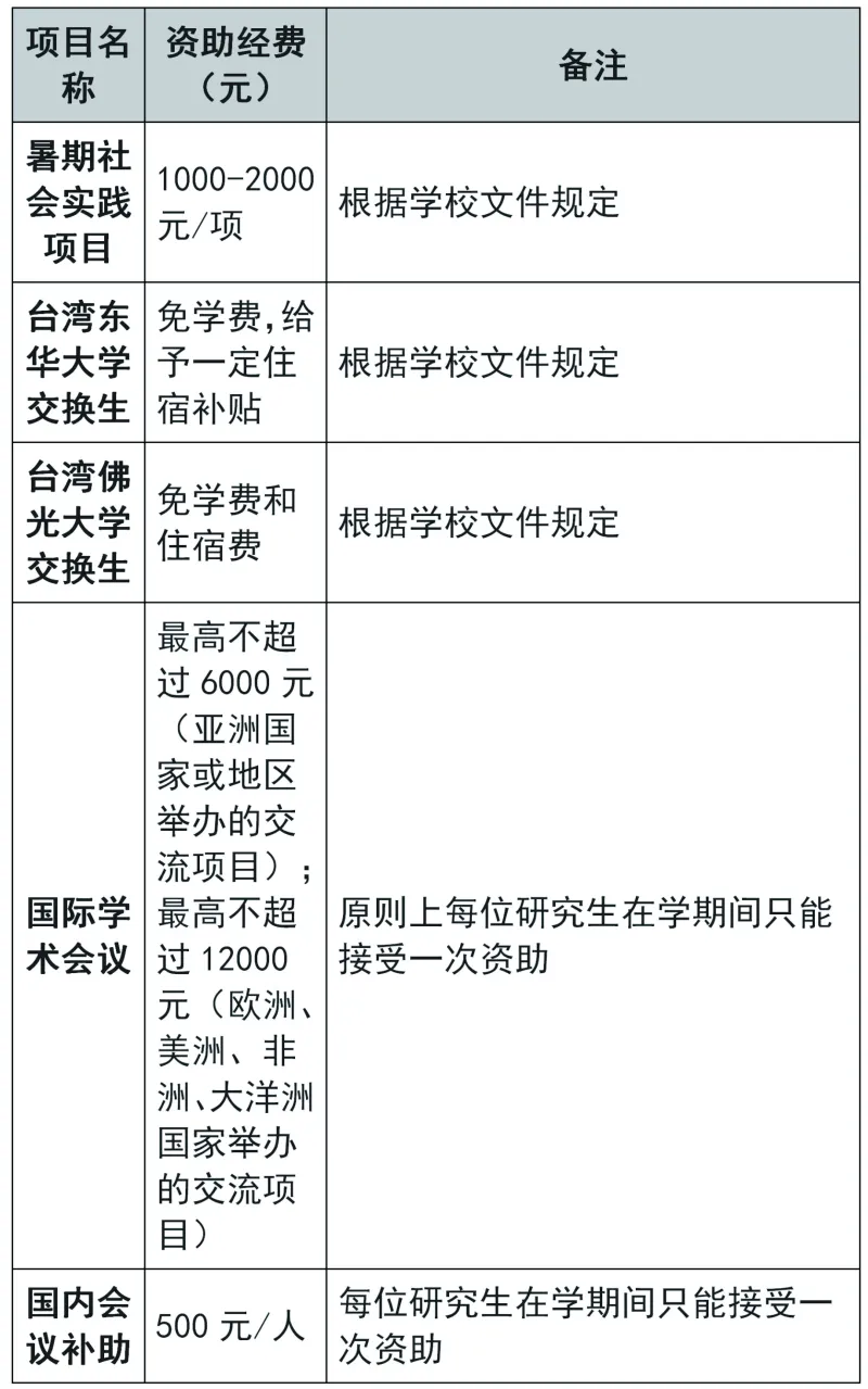
四、研究生海外交流与社会实践
 
详细咨询
咨询电话、邮箱:
电话:0577-86680717;   
18868109157
音乐与舞蹈学专业(130200):
13188796917
音乐专业(135101):
18658362271
学科教学(音乐)专业(045111):
18569487213
邮箱:yyxy@wzu.edu.cn
网络链接:
研究生招生信息网: 
https://yjsb.webvpn.wzu.edu.cn
古天乐代言太阳集团138网址:
https://yyxy.webvpn.wzu.edu.cn/  
相关导师信息网:
https://yyxy.webvpn.wzu.edu.cn/szdw/jsbs/js.htm